什么是组合商标?组合商标分开注册的三大好处
20108
0
2022/02/18
商标是企业的名片,注册商标是企业建立品牌价值的关键步骤。
在申请商标注册时,有的客户会根据企业的需要注册组合商标,而商标代理人通常会建议客户将组合商标分开进行注册。
组合商标为什么要分开申请呢?下面我们就详细介绍组合商标分开注册的三大好处。
什么是组合商标?
根据《商标法》第8条的规定:任何能够将自然人、法人或者其他组织的商品与他人的商品区别开的标志,包括文字、图形、字母、数字、三维标志、颜色组合和声音等,以及上述要素的组合,均可以作为商标申请注册。
从商标法的规定可以看出,下列要素可以作为商标申请注册:
·文字:例如中文、英文、日文
·图形:例如苹果公司的苹果标志
·字母:例如英文字母
·数字:例如阿拉伯数字、罗马数字
·三维标志:例如带有流线型弧度的美国可口可乐饮料瓶形状
·颜色组合:例如约翰·迪尔公司的黄绿颜色组合
·声音:中国国际广播电台开始曲
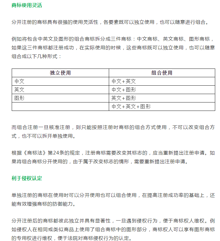
企业在注册商标的时候,除了将上述单一要素的标志注册外,还可以将上述要素组合的方式申请商标注册。
组合商标就是指用文字、图形、字母、数字、三维标志和颜色组合六要素中任何两种或两种以上的要素组合而成的商标。
组合商标的优势在于标志信息量大,综合了文字商标和图形商标的不同特点,便于消费者将图形与文字迅速建立连接,方便识别和记忆。此外,一件组合商标可以同时包含文字、图形等多种元素,所花费的成本也仅是一件商标的费用。
既然组合商标有这些好处,为什么还要分开注册呢?这是因为,分开注册的好处可以有效降低组合注册的一些弊端和风险。
分开注册的好处
提高注册成功率
企业申请商标注册的目标是获得商标局的核准注册,从而取得注册商标专用权。将组合商标分开注册,能够有效提高商标注册申请的通过率。
例如一件组合商标同时包含中文、英文和图形,商标局会将其拆开来,对各构成要素分别进行审查,其中只要有一个元素与其他在先商标相同或近似,则整个组合商标将会被驳回。我们在代理的一件组合商标申请中,商标局就是认为商标的图形部分与在先商标的图形相似而驳回,最后使得企业不得不将文字部分拆开来重新注册。
如果将三个要素分开注册,即使其中的一个要素商标因为在先申请的商标相似而被驳回,也不影响其它部分要素商标的注册申请。

热门评论